“沪惠保”于2021年4月首次推出后,引发了极大的社会反响。截至2022年4月30日,沪惠保累计赔付 6.13 亿元,累计赔付人次 14.8 万,真正做到了衔接医保,响应民生。
2022 年版“沪惠保”全面升级——既扩大参保人群、药品范围、保障责任,也保留了免体检、既往症可投保、投保年龄不受限制等宽松投保政策,最高可获得医保范围外一年 310 万元的补充医疗保障,包括了特定住院自费医疗费用、25 种特定高额药品费用、质子&重离子医疗费用、海外特殊药品费用和 CAR-T 治疗药品费用。值得注意的是,今年“两增一扩”的变化,意味着更多复杂、创新、先进的治疗方式(需符合上海基本医疗保险结算的票据中自费医疗费用)和高价值特殊药品(国内特定药品及海外特殊药品)可通过“沪惠保”惠及本地参保人,缓解患者经济负担且提供高精尖疗法的机会,为肿瘤患者的求医道路上“保”上加“保”。据了解,2022年度上海“沪惠保”投保时间截至 2022年7月31日 ;保障时间为 2022年7月1日 至 2023年6月30日 。
上海嘉会国际医院是位于上海的外资控股、符合国际标准的综合医院,作为上海“沪惠保”的定点医院之一,秉持惠至于民的理念,满足上海市民多层次医疗保障需求,力争为更多患者获得实惠又实用、符合国际标准的先进肿瘤诊疗服务。
“沪惠保”在嘉会国际肿瘤中心,如何使癌症患者受益?
嘉会国际肿瘤中心现已打通“沪惠保”患者服务流程,在现有医保之外,给肿瘤患者(上海市基本医保参保人员)再增加一份大额自费医疗费用的补充保障。
1. 特定住院自费医疗
在保险期间内,被保险人因疾病在嘉会国际肿瘤中心普通住院部住院治疗的,发生的合理且必须的经上海基本医保结算并扣除 2 万元年度免赔额后的特定住院自费医疗费用,非既往症人群按 70%、既往症人群按 50% 给付保险金。其中,单品药品费年度赔付以 30万元为限,单次住院手术材料费年度赔付以 20 万元为限。
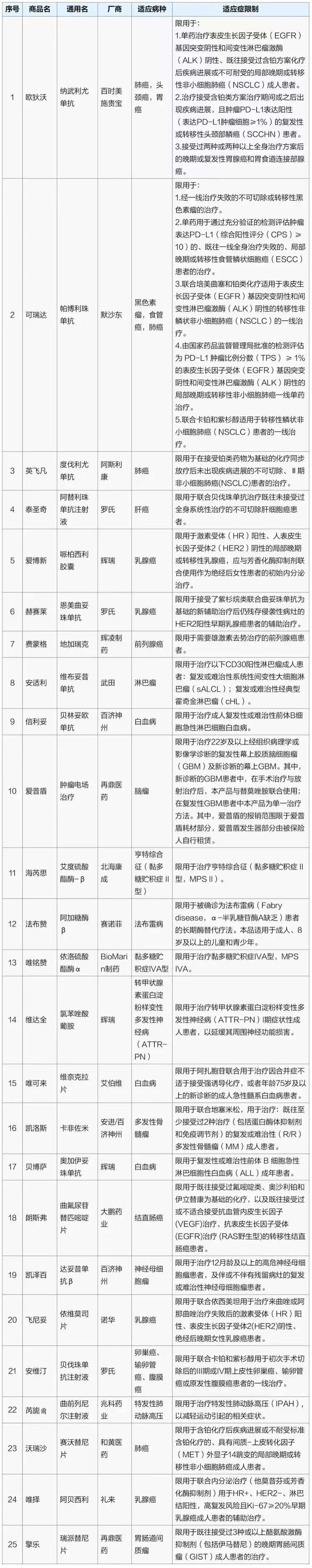
2. 特定高额药品
在保险期间内,被保险人经上海市二级及以上医院的指定专科医生诊断为特定疾病并开具处方,在嘉会国际肿瘤中心门诊购买和使用《特定高额药品目录》(参见下图)中药品且符合适应症范围内的药品费用,保险公司对其发生的药品费用,非既往症人群按70%、既往症人群按 30% 给付保险金。
图片来源:《“沪惠保” 项目产品说明书》
除了“沪惠保”,可以在嘉会使用其他保险吗?
社会医疗保险及商业医疗保险患者,均可在嘉会国际肿瘤中心享受快速、符合国际规范的肿瘤诊疗服务后,实现医疗保险结算。
自2018年10月起,持有上海市社会医疗保险的患者可在嘉会国际肿瘤中心行使其在公立医院同样的医保结算权力。对国际医院自主定价体系中医保无法覆盖的差价部分,可自费或商业医疗险的方式结算。异地医保患者上海门诊就医三步走:先备案、选定点、持卡就医,详细流程请咨询所在地医保部门。
此外,嘉会医疗已与主流保险公司签署保险直付合作协议。若您是我们合作保险公司的客户,在嘉会国际肿瘤中心所产生的医疗费用将会由该保险公司直接支付。我们仍不断开展相关合作,欢迎查询已合作的保险公司名单 (www.jiahui.com/insurance)。
关于嘉会国际肿瘤中心
嘉会国际肿瘤中心是美国麻省总医院(Massachusetts General Hospital)及其癌症中心在中国的战略合作医疗中心,同步国际先进理念,不断引入新药物新技术;联合国内多家医院在肿瘤方向深度合作,共建乳腺中心、妇科肿瘤中心、食管癌中心、肝胆胰中心、肺癌中心、血液中心等诊疗网络,让患者在嘉会国际肿瘤中心舒适、私密的人文治愈环境内,获得精 准化、个体化、规范化的肿瘤综合服务。









