搜索
禁食禁水是什么意思?
“禁食禁水”是指在一段时间内不吃食物和不喝水。一些患者在进行某些特定的医学检查或操作前需要禁食禁水。
我在手术前需要禁食禁水吗?
您可能需要,这取决于您需要接受的手术性质和麻醉方式。“麻醉”是指您在接受手术或某种医疗操作前需要给予某种麻醉药物,以使您在整个手术或操作的过程中不会感到疼痛。
如果手术是择期进行的,您的医生或护士会告诉您在手术前是否需要禁食禁水。如果您接受的是局部麻醉,您很可能不需要禁食禁水。局部麻醉只是让您的身体局部产生麻木感,麻醉方式可采用手术部位皮肤周围注射局部麻醉药,或在皮肤上涂抹具有麻醉功效的霜剂、凝胶,或喷洒麻醉药。
在接受以下操作前您需要禁食禁水:
(1) 全身麻醉-在全身麻醉的情况下,您会失去意识,即在手术过程中您将暂时失去感觉、视觉和听觉。有些麻醉药会通过一根柔软的细管输入您的静脉(IV),有些麻醉药则通过吸入的方式进入您体内。
(2) 局部麻醉-这种麻醉效果只局限于身体的局部,例如一侧上肢、下肢或身体的下半部分。医生会在支配您手术部位感觉运动的神经周围注入麻醉药物来发挥作用。
(3) 镇静-这种麻醉方式会让您感到放松并出现睡意。
为什么我需要禁食禁水?
如果您的胃内有食物或水,麻醉后它们有可能会进入您的肺部。在正常情况下,您的机体有防止胃内容物进入肺部的机制,但在麻醉情况下,这种防御能力会变弱。
医学上,食物或水从胃进入肺部被称为“误吸”,虽然这种情况比较罕见,但一旦发生就会很严重,因为这样容易导致肺部感染、肺部损伤或呼吸障碍。
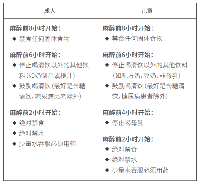
术前多长时间需要禁食和禁饮?
对于某些特定人群(如糖尿病患者)和手术而言,禁食和禁水的时间可能不同于常规,请认真听取麻醉医生或护士的建议。
常规建议
我可以在手术前继续服用药物吗?
这需要视情况而定。您的医生或护士会告诉您在手术前应当服用什么药物,何时服用。有些药品需要在手术前停止服用,而另一些则不能停止。术前您也可能会被要求服用其他一些药品。
根据医嘱服用药品。如果需要,您可以在临近手术时喝一小口水帮助服药。
如果我没有禁食禁水会发生什么?
如果您在术前没有遵照医嘱禁食禁水,手术风险可能因此提高。因此,您应当在手术前如实告知您的医生或护士有关禁食禁水的情况,如果确实没有遵照医嘱,您的手术可能会被推迟。












