搜索
类别
- 全部
- 麻醉科
- 乳腺外科
- 肿瘤中心
- 皮肤科
- 耳鼻咽喉科
- 急诊科
- 内分泌科
- 全科
- 生殖健康与不孕症
- 消化内科
- 普通外科
- 妇科
- 内科
- 检验科
- 医学影像
- 核医学
- 营养科
- 产科
- 眼科
- 口腔科
- 骨科及运动医学/康复科
- 儿科
- 药房
- 心理科
- 呼吸内科
- 外科
- 心血管内科
- 核酸检测(双语报告服务版)
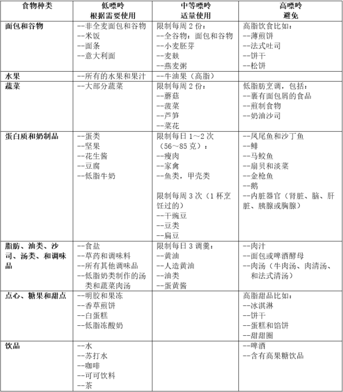
- 痛风LEARN MORE- 您需要了解: - 在这种形式的关节炎中,您的一个或多个关节会疼痛,发红和肿胀几天。治疗包括药物治疗、多喝水以及改变饮食习惯。 - 什么是痛风? - 痛风是一种疼痛的、有时甚至致残的关节炎。它涉及关节和骨骼连接的地方。痛风对男性的影响多于女性。如果您超重、患有高血压、高胆固醇或糖尿病,您更容易患痛风。 - 痛风的症状是什么? - 痛风会引起阵发性疼痛,在没有任何征兆下的情况下反复出现。症状因人而异,但常见的症状是: - • 一个或多个关节突然剧痛(大脚趾通常是第一个感到剧痛的地方) - • 关节肿胀 - • 关节处皮肤温暖,紧致,有光泽,呈现红色或紫红色 - • 皮肤下有硬块(结节),特别是近关节处 - 导致痛风的原因是什么? - 痛风是由关节内的晶体沉积物引起的。当尿酸(一种代谢产物)在血液中的含量过高时,就会形成这种沉积,其原因可能包括: - • 遗传因素-身体自然产生过多的尿酸。 - • 饮食因素-摄入大量含有嘌呤(化学名称)的食物或饮料,如肉、家禽、鱼、啤酒和含有果糖的饮料。 - • 禁食。 - • 脱水。 - • 某些药物。 - • 肾脏疾病-肾脏很难将尿酸排出体外。 - 医生将如何诊断痛风? - 医生会问您问题并进行体格检查。也会从受损的关节处抽取少量液体,送实验室检查导致您痛风的结晶种类。 - 如何治疗痛风发作? - 治疗取决于您的年龄、整体健康状况和病史,以及痛风的发展程度和适宜的药物。可能包括: - • 药物治疗(在痛风发作时就开始服用) - ◦ 非甾体抗炎药(NSAIDs) - ◦ 秋水仙碱 - ◦ 皮质类固醇(片剂或注射) - • 让关节休息 - • 使用冰敷 - 我做些什么可以预防痛风的发作? - 预防痛风发作方案如下: - 改变生活方式 - • 如果超重,请减肥(但是请避免为快速极端减肥而设计的减肥餐,这样会增加您的尿酸水平) - • 避免摄入高嘌呤的食物(请参照以下低嘌呤饮食) - • 多饮水(并非酒类饮品)有助于机体排除尿酸 - • 均衡饮食 - • 规律锻炼 - 预防用药 - 如果您有频繁的痛风发作,医生会建议您使用药物来预防,包括: - • 药物能减少体内尿酸的产生(比如别嘌呤醇或非布索坦) - • 药物能增加肾脏对尿酸的排泄(比如羧苯磺丙胺) - 切勿擅自停药,即使痛风发作,请遵医嘱继续服药。 - 低嘌呤饮食 - 医生建议您低嘌呤饮食,嘌呤经机体分解后产生尿酸。过多尿酸会导致肾结石和痛风等问题。通过规律运动和均衡饮食保持健康的体重有助于预防和减少痛风症状。 
 家的诊疗建议,也不能作为特定病情的治疗依据。本文档旨在提供与健康相关的信息,以便您更好地了解情况。它不能替代您医疗护理专- © 2017 The General Hospital Corporation. Primary Care Office InSite 
- 婴儿头部外伤LEARN MORE- 如果宝宝的头部受到轻微外伤,虽然当时看上去并不严重,但严重的症状如脑挫伤或出血可能会在较晚的时候出现。因此,在受伤后的24小时,必须密切观察相关警示信号。 - 家庭护理: - 1) 如果您的宝宝累了,可以睡觉。但在接下来的24小时内,每3~4小时叫醒孩子一次,来观察以下的症状。 - 2) 如果有面部或头皮肿胀,在可以耐受的情况下,可使用冰敷(将冰块装在塑料袋中,使用毛巾包裹)。每隔1~2小时冰敷20分钟,直到肿胀消失。 - 3) 您可以使用对乙酰氨基酚(泰诺)或布洛芬(布洛芬)来给您宝宝控制疼痛,除非医生给您的宝宝开具了其他的止痛药(请注意:如果有慢性肝肾疾病、或胃溃疡及胃肠道出血,在使用药物之前须告知您的医生。)六个月以下的孩子勿使用布洛芬。 - 随访 如果您宝宝的症状在24小时内没有改善, 请随访您宝宝的医生或来院随访。 - 紧急就诊 如果您宝宝出现以下任何一种情况,请来院紧急就诊或联系您宝宝的医生: - — 反复呕吐,且呈喷射状 - — 不同往常的困倦或不能够像往常一样被唤醒 - — 两侧瞳孔不等大 - — 困惑或行为改变 - — 惊厥(癫痫) - — 头皮或面部肿胀增加 - — 伤口周围部位发红、皮肤温度升高或流脓 
- 成人伤口胶LEARN MORE- 使用局部皮肤粘合剂后,该如何护理伤口? - 得美伴 皮肤伤口胶是一种无菌液体皮肤粘合剂,它会将伤口的边缘粘合在一起,在皮肤表面停留5~10天,然后自然脱落。 - 以下是一些常见的问题,可为伤口的愈合提供正确护理指导: - 检查伤口的表面 - 肿胀、发红和疼痛是所有伤口的常见症状,会随着伤口愈合而消失。如果肿胀、发红或疼痛加剧,伤口裂开或者伤口触摸上去发热,请联系医生。 - 更换绷带 - 如果伤口有绷带包扎,请保持干燥。 - 请每天更换敷料,直到胶体脱落或绷带变湿。如有特殊情况请遵医嘱执行。 - 更换敷料时,请不要将胶带直接粘在伤口胶上,以免在拆除绷带时把伤口胶也移除。 - 避免局部用药 - 当使用伤口胶时,切勿在伤口上使用液体、药膏或其他任何产品,以免在伤口愈合之前导致伤口胶松脱。 - 保护伤口并保持干燥 - 偶尔在淋浴或洗澡时,伤口被短暂的弄湿没问题。但在伤口胶自然脱落前,请不要浸泡或擦洗伤口,不要游泳,避免长时间大量出汗。淋浴或沐浴后,使用柔软的毛巾将伤口吸干。 - 如有保护性敷料,请更换新的且干燥的敷料,确 保不要把胶带粘到伤口胶上。 - 如有必要的话,在伤口上使用清洁、干燥的绷带包扎。 - 请保护伤口避免再次受伤,使皮肤有足够的时间愈合。 - 请不要抓、摩擦或捏伤口胶,以免在伤口愈合之前导致胶体松脱。 - 当使用伤口胶时,请勿使用晒黑灯或长期暴晒在阳光下。 - 如果您对此产品有任何疑问或顾虑,请咨询您的医生。 
- 儿童伤口胶LEARN MORE- 一种称为得美伴的组织粘合剂用于伤口修复。 - 您孩子的伤口在家里只需简单护理。 - 得美伴胶体会在5~10天左右自行脱落。 - 若暴露在水中,得美伴胶体可能会过早的脱落。 - 若伤口裂开,请联系您的医生。 - 避免使用晒黑灯或长时间暴露在阳光下。 - 绷带 - 通常不需要使用绷带,但如果您的孩子已经使用,请每天更换绷带直到组织胶自行脱落。如果绷带弄湿或很脏,请及时更换。 - 教会您的孩子不要抓或捏伤口胶。以防胶体在伤口愈合前松弛。可将伤口包扎起来,这样您的孩子就无法抓或捏伤口胶。 - 请勿在得美伴胶体表面涂任何药、乳液或乳霜,以防在伤口愈合前胶体松弛。 - 请勿把胶带粘在胶体上,因为当您取下胶带时,伤口胶可能会因此而松脱。 - 清洁伤口 - 您不需要使用水和肥皂清洁孩子的伤口。 - 如果伤口变湿,请使用柔软的毛巾吸干伤口,切勿浸湿或擦洗伤口。 - 感染的征象 - 孩子的伤口有被感染的可能,如果是这样,请联系您孩子的医生,或者返回我院急诊室就诊。 - 观察感染的征象: - --伤口周围越来越红。 - --伤口压痛越来越明显 - --从伤口周围流出黄绿色的脓性分泌物 - --肿胀增加 - --伤口散发出恶臭 - --发烧 - --红色条纹从伤口向躯体延伸 - 在得美伴胶体脱落前应避免容易出汗的运动,您的孩子可以去学校或托管中心,但请告诉老师要限制孩子的活动。您的孩子要避免体育运动,如骑车,游泳,爬树,溜冰,滑板,体育课以及其它剧烈运动。7天内是不允许游泳。 - 什么时候打电话给医生? - 如果有感染的迹象,请联系您孩子的医生或返回我院急诊室就诊。有必要可联系您孩子的医生预约随访。 - 其他建议 - 许多因素会影响到伤口的愈合。如合理的清洁、适当的营养、伤口的方向、暴露在紫外线下以及对疤痕的敏感性等。在受伤后的几年里,疤痕可能都无法完全消除。所以当得美伴胶体脱落后,您可以在孩子的疤痕上涂抹些乳液。如芦荟、牛油、可可脂、维生素E、或非处方的疤痕霜等以促进疤痕消除。在出门前,请使用防晒系数在15或以上的防晒霜,因为坚持在疤痕上涂抹防晒霜是非常有必要的。若是伤口在头部,应戴帽子以保护头部免受紫外线的伤害。 
- 心血池显像及温馨提示LEARN MORE- 1. 预约时间 - • 取消检查或更改时间: - 在检查前一工作日15:00 前通知核医学科(预约周一检查请在周五15:00 之前),否则您要承担放射性药品费用。 - 2. 前台报到 - • 请您保持空腹状态至少4 小时 - • 检查当天尽可能穿纯棉衣物,请将首饰和其他金属物品留在家里(如女性请穿无钢圈内衣等)。 - • 请携带相关检查资料(MRI/CT/B 超/SPECT、各项检查单等),以方便病史采集。 - 3. 检查前准备 - • 为保证管道通畅,注射药物前会注射10-20 毫升生理盐水检测。 - • 显像剂需要体内标记红细胞,先注射亚锡焦磷酸钠后等待20min 后,更换注射位置注射放射性药物Na99mTcO4 / 高锝酸钠。 - • 注射放射性药物后,需要等待20min。 - 4. 上机检查 - • 由技师引导您进入机房,并做检查准备 - • 整个显像时间为约15-20min, 需保持身体不动。 - • 禁止家属进入机房(特殊情况酌情处理,请听从医务人员安排) - • 离开机房后请在休息室等待,接到医务人员通知后方可离开(一般在15 分钟以内)。如有特殊情况,请听从医师安排,若有疑问请向负责医师咨询。 - • 检查完后请继续多饮水,有利于显像药物的代谢,减少辐射。 - 5. 获取报告 - • 一个工作日内完成检查报告 - • 报告请至临床医生处获取 - 注意事项: - • 少儿及哺乳期女性患者谨慎使用此项检查。如您可能怀孕,请告知医师或核医学技师。 - • 患者在接受核医学影像检查期间会受到来自于注射入体内的微量放射性药物的辐射,这个辐射剂量对于普通患者是安全的。 - • 核医学检查的大部分放射性药物,在检查结束后2 天内(多饮水多排尿可有效缩短此时间)基本排出体外并衰变消失,在检查结束后 2 天内,避免与婴幼儿或孕妇密切接触,尽量避免到人员密集的公共场所。 - • 核医学影像检查期间,陪护人员会受到来自于患者的辐射,但对于陪护人员不会有危险。 - 核医学检查温馨提示 - 1. 检查当日您需要空腹至少4 小时。 - 2. 检查当日建议您不要穿戴含有金属物品的衣物首饰,尽量选择纯棉质地衣物。 - 3. 如果您是高血压或者糖尿病患者,您按时服用的药物不会影响您的这项检查。 - 4. 注射药物后您需要平静地休息一段时间,这段时间也许比较长,请您耐心等待,您也可以考虑自带一些饮食。 - 5. 检查期间您无法随意离开,需要在特定的房间等待,希望您能谅解。 - 6. 检查前一天15:00-16:00 我们会给您致电确认,确认后我们将为您订购药物, 如果您因故不能按时前来,请于前一个工作日15:00 前联系我们取消预约或改期。检查当日未能前来造成药物浪费,则您需要承担药物用。 - 7. 为了更好地了解您的病情,建议您带上其他相关的检查报告(如血液、CT、MR、超声等),此次检查的报告将于一个工作日内完成。 
- 唾液腺扫描及温馨提示LEARN MORE- 1. 预约时间 - • 取消检查或更改时间: - 在检查前一工作日15:00 前通知核医学科(预约周一检查请在周五15:00 之前),否则您要承担放射性药品费用。 - 2. 前台报到 - • 检查当天尽可能穿纯棉衣物,请将首饰和其他金属物品留在家里。 - • 请您无需空腹, 可自备饮食。 - • 请携带相关检查资料(MRI/CT/B 超/SPECT、各项检查单等) ,以方便病史采集。 - 3. 检查前准备 - • 为保证管道通畅,注射药物(Na99mTcO4)前会注射10-20毫升生理盐水检测。 - 4. 上机检查 - • 由技师引导您进入机房,并做检查准备 - • 显像剂药品由护士在检查床旁注射 - • 整个显像时间为约30min, 第22min 左右时需要您口服 VitC 促进唾液的分泌,全程请保持身体不动。 - • 禁止家属进入机房(特殊情况酌情处理,请听从医务人员安排) - • 离开机房后请在休息室等待,接到医务人员通知后方可离开(一般在15 分钟以内)。如有特殊情况,请听从医师安排,若有疑问请向负责医师咨询。 - • 检查完后请继续多饮水,有利于显像药物的代谢,减少辐射。 - 5. 获取报告 - • 一个工作日内完成检查报告 - • 报告请至临床医生处获取 - 注意事项: - • 少儿及哺乳期女性患者谨慎使用此项检查。如您可能怀孕,请告知医师或核医学技师。 - • 患者在接受核医学影像检查期间会受到来自于注射入体内的微量放射性药物的辐射,这个辐射剂量对于普通患者是安全的。 - • 核医学检查的大部分放射性药物,在检查结束后2 天内(多饮水多排尿可有效缩短此时间)基本排出体外并衰变消失,在检查结束后 2 天内,避免与婴幼儿或孕妇密切接触,尽量避免到人员密集的公共场所。 - • 核医学影像检查期间,陪护人员会受到来自于患者的辐射,但对于陪护人员不会有危险。 - 核医学检查温馨提示 - 1. 检查当日您不用空腹,可以正常饮食(心肌灌注显像、心血池显像除外)。 - 2. 检查当日建议您不要穿戴含有金属物品的衣物首饰,尽量选择纯棉质地衣物。 - 3. 如果您是高血压或者糖尿病患者,您按时服用的药物不会影响您的这项检查。 - 4. 注射药物后您需要平静地休息一段时间,这段时间也许比较长,请您耐心等待,您也可以考虑自带一些饮食。 - 5. 检查期间您无法随意离开,需要在特定的房间等待,希望您能谅解。 - 6. 检查前一天15:00-16:00 我们会给您致电确认,确认后我们将为您订购药物, 如果您因故不能按时前来,请于前一个工作日15:00 前联系我们取消预约或改期。检查当日未能前来造成药物浪费,则您需要承担药物用。 - 7. 为了更好地了解您的病情,建议您带上其他相关的检查报告(如血液、CT、MR、超声等),此次检查的报告将于一个工作日内完成。 
- 肾静态扫描及温馨提示LEARN MORE- 1. 预约时间 - • 取消检查或更改时间: - 在检查前一工作日15:00 前通知核医学科(预约周一检查请在周五15:00 之前),否则您要承担放射性药品费用。 - 2. 前台报到 - • 检查当天尽可能穿纯棉衣物,请将首饰和其他金属物品留在家里(如女性请穿无钢圈内衣等)。 - • 请您无需空腹, 可自备饮食。 - • 请携带相关检查资料(MRI/CT/B 超/SPECT、各项检查单等) ,以方便病史采集。 - 3. 检查前准备 - • 为保证管道通畅,注射药物(99mTc-DMSA)前会注射10-20 毫升生理盐水检测。 - • 注射后等待120min 左右,并适量饮水。 - 4. 上机检查 - • 由技师引导您进入机房,并做检查准备 - • 整个显像时间为约10-15min, 需保持身体不动。 - • 禁止家属进入机房(特殊情况酌情处理,请听从医务人员安排) - • 离开机房后请在休息室等待,接到医务人员通知后方可离开(一般在15 分钟以内)。如有特殊情况,请听从医师安排,若有疑问请向负责医师咨询。 - • 检查完后请继续多饮水,有利于显像药物的代谢,减少辐射。 - 5. 获取报告 - • 一个工作日内完成检查报告 - • 报告请至临床医生处获取 - 注意事项: - • 少儿及哺乳期女性患者谨慎使用此项检查。如您可能怀孕,请告知医师或核医学技师。 - • 患者在接受核医学影像检查期间会受到来自于注射入体内的微量放射性药物的辐射,这个辐射剂量对于普通患者是安全的。 - • 核医学检查的大部分放射性药物,在检查结束后2 天内(多饮水多排尿可有效缩短此时间)基本排出体外并衰变消失,在检查结束后 2 天内,避免与婴幼儿或孕妇密切接触,尽量避免到人员密集的公共场所。 - • 核医学影像检查期间,陪护人员会受到来自于患者的辐射,但对于陪护人员不会有危险。 - 核医学检查温馨提示 - 1. 检查当日您不用空腹,可以正常饮食(心肌灌注显像、心血池显像除外)。 - 2. 检查当日建议您不要穿戴含有金属物品的衣物首饰,尽量选择纯棉质地衣物。 - 3. 如果您是高血压或者糖尿病患者,您按时服用的药物不会影响您的这项检查。 - 4. 注射药物后您需要平静地休息一段时间,这段时间也许比较长,请您耐心等待,您也可以考虑自带一些饮食。 - 5. 检查期间您无法随意离开,需要在特定的房间等待,希望您能谅解。 - 6. 检查前一天15:00-16:00 我们会给您致电确认,确认后我们将为您订购药物, 如果您因故不能按时前来,请于前一个工作日15:00 前联系我们取消预约或改期。检查当日未能前来造成药物浪费,则您需要承担药物用。 - 7. 为了更好地了解您的病情,建议您带上其他相关的检查报告(如血液、CT、MR、超声等),此次检查的报告将于一个工作日内完成。 
- 肾动态扫描及温馨提示LEARN MORE- 1. 预约时间 - • 取消检查或更改时间: - 在检查前一工作日15:00 前通知核医学科(预约周一检查请在周五15:00 之前),否则您要承担放射性药品费用。 - 2. 前台报到 - • 检查当天尽可能穿纯棉衣物,请将首饰和其他金属物品留在家里(如女性请穿无钢圈内衣等)。 - • 请您无需空腹, 可自备饮食。 - • 请携带相关检查资料(MRI/CT/B 超/SPECT、各项检查单等) ,以方便病史采集。 - 3. 检查前准备 - • 注射药物前需提前30 分钟饮水300 毫升以上 - • 为保证管道通畅,注射药物(99mTc-DTPA)前会注射10-20 毫升生理盐水检测。 - 4. 上机检查 - • 由技师引导您进入机房,并做检查准备 - • 显像剂药品由护士在检查床旁注射 - • 整个显像时间为约20min, 需保持身体不动。 - • 禁止家属进入机房(特殊情况酌情处理,请听从医务人员安排) - • 离开机房后请在休息室等待,接到医务人员通知后方可离开(一般在15 分钟以内)。如有特殊情况,请听从医师安排,若有疑问请向负责医师咨询。 - • 检查完后请继续多饮水,有利于显像药物的代谢,减少辐射。 - 5. 获取报告 - • 一个工作日内完成检查报告 - • 报告请至临床医生处获取 - 注意事项: - • 少儿及哺乳期女性患者谨慎使用此项检查。如您可能怀孕,请告知医师或核医学技师。 - • 患者在接受核医学影像检查期间会受到来自于注射入体内的微量放射性药物的辐射,这个辐射剂量对于普通患者是安全的。 - • 核医学检查的大部分放射性药物,在检查结束后2 天内(多饮水多排尿可有效缩短此时间)基本排出体外并衰变消失,在检查结束后 2 天内,避免与婴幼儿或孕妇密切接触,尽量避免到人员密集的公共场所。 - • 核医学影像检查期间,陪护人员会受到来自于患者的辐射,但对于陪护人员不会有危险。 - 核医学检查温馨提示 - 1. 检查当日您不用空腹,可以正常饮食(心肌灌注显像、心血池显像除外)。 - 2. 检查当日建议您不要穿戴含有金属物品的衣物首饰,尽量选择纯棉质地衣物。 - 3. 如果您是高血压或者糖尿病患者,您按时服用的药物不会影响您的这项检查。 - 4. 注射药物后您需要平静地休息一段时间,这段时间也许比较长,请您耐心等待,您也可以考虑自带一些饮食。 - 5. 检查期间您无法随意离开,需要在特定的房间等待,希望您能谅解。 - 6. 检查前一天15:00-16:00 我们会给您致电确认,确认后我们将为您订购药物, 如果您因故不能按时前来,请于前一个工作日15:00 前联系我们取消预约或改期。检查当日未能前来造成药物浪费,则您需要承担药物用。 - 7. 为了更好地了解您的病情,建议您带上其他相关的检查报告(如血液、CT、MR、超声等),此次检查的报告将于一个工作日内完成。 
- 三相骨扫描及温馨提示LEARN MORE- 1. 预约时间 - • 取消检查或更改时间: - 在检查前一工作日15:00 前通知核医学科(预约周一检查请在周五15:00 之前),否则您要承担放射性药品费用。 - 2. 前台报到 - • 检查当天尽可能穿纯棉衣物,请将首饰和其他金属物品留在家里(如女性请穿无钢圈内衣等)。 - • 请您无需空腹, 可自备饮食。 - • 请携带相关检查资料(MRI/CT/B 超/SPECT、各项检查单等) ,以方便病史采集。 - 3. 检查前准备 - • 为保证管道通畅,注射药物(99mTc-MDP )前会注射10-20 毫升生理盐水检测。 - • 注射后至检查前,您需要饮水500ml 以上。 - 4. 上机检查 - • 由技师引导您进入机房,并做检查准备 - • 显像剂药品由护士在检查床旁注射 - • 首次显像时间为约15min, 需保持躯干不动。 - • 第一次检查结束后仍需等待约135min 进行后续检查 - • 禁止家属进入机房(特殊情况酌情处理,请听从医务人员安排) - • 离开机房后请在休息室等待,接到医务人员通知后方可离开(一般在15 分钟以内)。如有特殊情况,请听从医师安排,若有疑问请向负责医师咨询。 - • 检查完后请继续多饮水,有利于显像药物的代谢,减少辐射。 - 5. 获取报告 - • 一个工作日内完成检查报告 - • 报告请至临床医生处获取 - 注意事项: - • 少儿及哺乳期女性患者谨慎使用此项检查。如您可能怀孕,请告知医师或核医学技师。 - • 患者在接受核医学影像检查期间会受到来自于注射入体内的微量放射性药物的辐射,这个辐射剂量对于普通患者是安全的。 - • 核医学检查的大部分放射性药物,在检查结束后2 天内(多饮水多排尿可有效缩短此时间)基本排出体外并衰变消失,在检查结束后 2 天内,避免与婴幼儿或孕妇密切接触,尽量避免到人员密集的公共场所。 - • 核医学影像检查期间,陪护人员会受到来自于患者的辐射,但对于陪护人员不会有危险。 - 核医学检查温馨提示 - 1. 检查当日您不用空腹,可以正常饮食(心肌灌注显像、心血池显像除外)。 - 2. 检查当日建议您不要穿戴含有金属物品的衣物首饰,尽量选择纯棉质地衣物。 - 3. 如果您是高血压或者糖尿病患者,您按时服用的药物不会影响您的这项检查。 - 4. 注射药物后您需要平静地休息一段时间,这段时间也许比较长,请您耐心等待,您也可以考虑自带一些饮食。 - 5. 检查期间您无法随意离开,需要在特定的房间等待,希望您能谅解。 - 6. 检查前一天15:00-16:00 我们会给您致电确认,确认后我们将为您订购药物, 如果您因故不能按时前来,请于前一个工作日15:00 前联系我们取消预约或改期。检查当日未能前来造成药物浪费,则您需要承担药物用。 - 7. 为了更好地了解您的病情,建议您带上其他相关的检查报告(如血液、CT、MR、超声等),此次检查的报告将于一个工作日内完成。 
- 静息心肌灌注扫描及温馨提示LEARN MORE- 1. 预约时间 - • 取消检查或更改时间: - 在检查前一工作日15:00 前通知核医学科(预约周一检查请在周五15:00 之前),否则您要承担放射性药品费用。 - 2. 前台报到 - • 请您保持空腹状态至少4 小时 - • 检查当天尽可能穿纯棉衣物,请将首饰和其他金属物品留在家里(如女性请穿无钢圈内衣等)。 - • 请携带相关检查资料(MRI/CT/B 超/SPECT、各项检查单等) ,以方便病史采集。 - 3. 检查前准备 - • 为保证管道通畅,注射药物(99mTc-MIBI)前会注射10-20 毫升生理盐水检测。 - • 注射后约30min,需要进食脂餐(请自带牛奶或油煎蛋),减少来自心脏周边脏器的影响 - • 注射后等待90 min 左右上机检查,等待期间适量饮水。 - 4. 上机检查 - • 由技师引导您进入机房,并做检查准备 - • 整个显像时间为约10-15min, 需保持身体不动。 - • 禁止家属进入机房(特殊情况酌情处理,请听从医务人员安排) - • 离开机房后请在休息室等待,接到医务人员通知后方可离开(一般在15 分钟以内)。如有特殊情况,请听从医师安排,若有疑问请向负责医师咨询。 - • 检查完后请继续多饮水,有利于显像药物的代谢,减少辐射。 - 5. 获取报告 - • 一个工作日内完成检查报告 - • 报告请至临床医生处获取 - 注意事项: - • 少儿及哺乳期女性患者谨慎使用此项检查。如您可能怀孕,请告知医师或核医学技师。 - • 患者在接受核医学影像检查期间会受到来自于注射入体内的微量放射性药物的辐射,这个辐射剂量对于普通患者是安全的。 - • 核医学检查的大部分放射性药物,在检查结束后2 天内(多饮水多排尿可有效缩短此时间)基本排出体外并衰变消失,在检查结束后 2 天内,避免与婴幼儿或孕妇密切接触,尽量避免到人员密集的公共场所。 - • 核医学影像检查期间,陪护人员会受到来自于患者的辐射,但对于陪护人员不会有危险。 - 核医学检查温馨提示 - 1. 检查当日您需要空腹至少4小时。 - 2. 检查当日建议您不要穿戴含有金属物品的衣物首饰,尽量选择纯棉质地衣物。 - 3. 如果您是高血压或者糖尿病患者,您按时服用的药物不会影响您的这项检查。 - 4. 注射药物后您需要平静地休息一段时间,这段时间也许比较长,请您耐心等待,您也可以考虑自带一些饮食。 - 5. 检查期间您无法随意离开,需要在特定的房间等待,希望您能谅解。 - 6. 检查前一天15:00-16:00 我们会给您致电确认,确认后我们将为您订购药物, 如果您因故不能按时前来,请于前一个工作日15:00 前联系我们取消预约或改期。检查当日未能前来造成药物浪费,则您需要承担药物用。 - 7. 为了更好地了解您的病情,建议您带上其他相关的检查报告(如血液、CT、MR、超声等),此次检查的报告将于一个工作日内完成。 











